15/03/2026

Zašto CAR-T „gubi dah“ kod solidnih tumora?

Pericardion

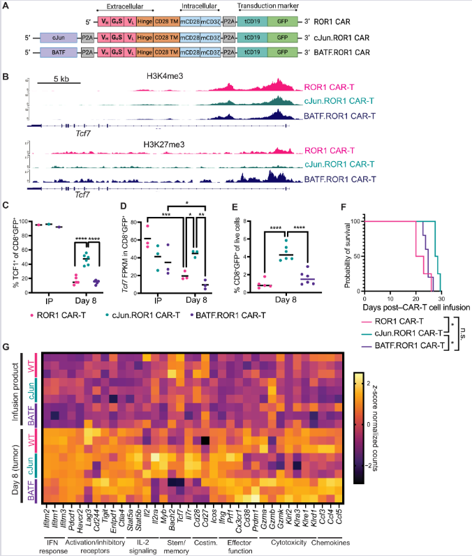
Standardne CAR-T ćelije u solidnim tumorima gube TCF1⁺ „stem-like“ rezervoar zbog MHC-nezavisnog prepoznavanja antigena i ranog epigenetskog utišavanja Tcf7 lokusa.

Genetska modifikacija CAR-T ćelija overekspresijom c-Jun transkripcionog faktora sprečava epigenetski „lockdown“ i omogućava formiranje vitalne progenitorske baze direktno u tumoru.

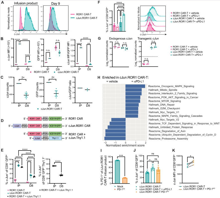
Studija otkriva da PD-1 signalizacija aktivno destabilizuje c-Jun protein, putem inhibicije MAPK/PI3K signalnih puteva, gurajući ga u proteozomsku degradaciju.

Pericardion

Nastavite čitanje

Ostatak teksta je dostupan registrovanim zdravstvenim profesionalcima.

Registracija traje manje od jednog minuta.